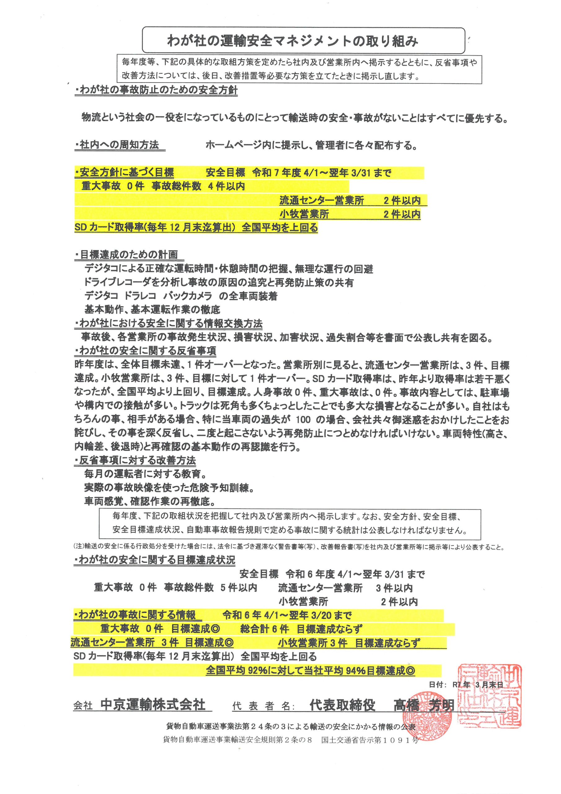
令和7年3月末日 (令和6年4月1日~令和7年3/31迄)
自動車事故報告規則第2条に規定する事故 0件
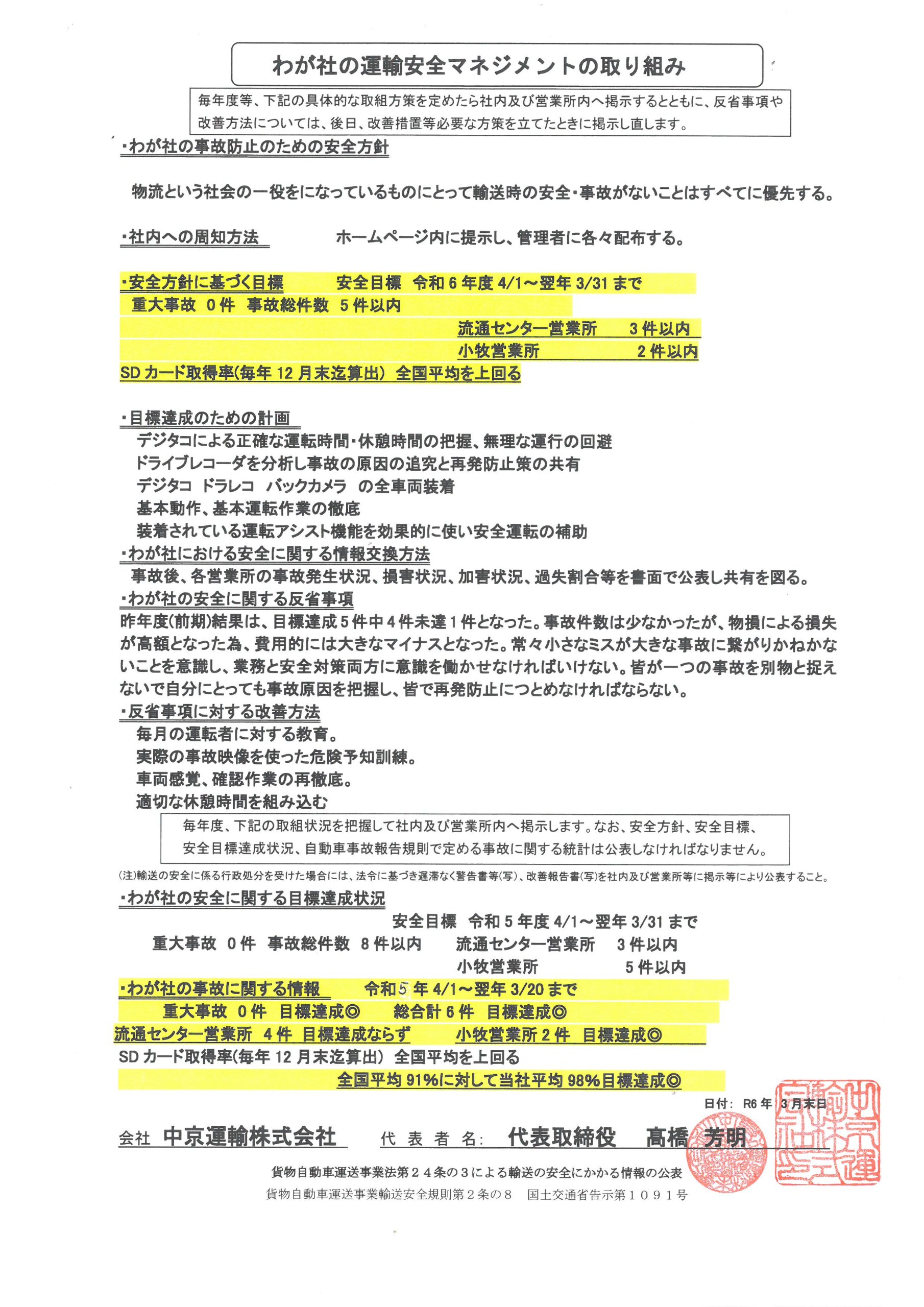
令和6年度
自動車事故報告規則第2条に規定する事故 0件
令和5年度
自動車事故報告規則第2条に規定する事故 0件
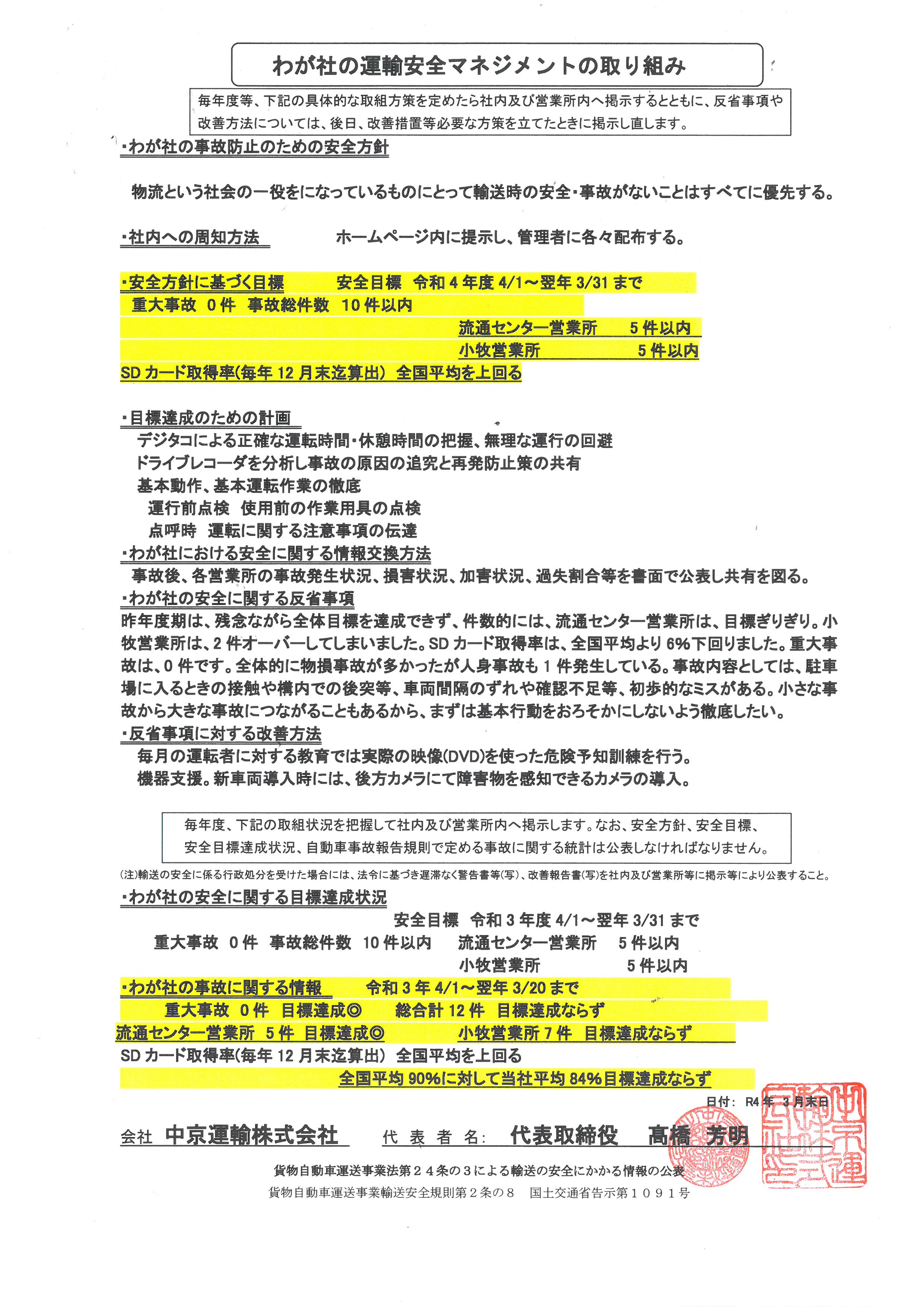
令和4年度
自動車事故報告規則第2条に規定する事故 0件
令和3年度
自動車事故報告規則第2条に規定する事故 0件
令和2年度
自動車事故報告規則第2条に規定する事故 0件
平成31年度
自動車事故報告規則第2条に規定する事故 0件
交通事故の75%はドライバーの認知・判断ミス(ヒューマンエラー)で起きており、これらのミスは運転技量の不足ではなく、脇見運転、ながら運転、あおり運転、スピード違反、一時停止違反、後退時の安全不確認といったドライバーの癖や気の緩みといった瞬時の判断ミス。






